GB/T 35607-2024 《绿色产品评价 家具》 GB/T 35601-2017 《绿色产品评价 人造板和木质地板》 GB/T 35604-2017 《绿色产品评价 建筑玻璃》 GB/T 35603-2017 《绿色产品评价 卫生陶瓷》 GB/T 35610-2017 《绿色产品评价 陶瓷砖(板)》 GB/T 35602-2017 《绿色产品评价 涂料》 GB/T 35609-2017 《绿色产品评价 防水与密封材料》
绿色产品认证是目前国内全面推行的一种新的产品认证模式。它主要以终端消费品为主,选取消费者关注度高、消费升级急需、生态环境及人体健康影响大的产品,依据国家或国际标准,对产品全生命周期(设计、生产、运输、使用、回收等)的环保性能、资源利用效率、污染控制等方面进行综合评估。其核心目标是推动企业向绿色低碳转型,促进可持续发展。 认证范围涵盖工业品、消费品、食品等多个领域,例如节能家电、可降解包装等。认证标准通常包括能源消耗、污染物排放、材料可回收性、生态毒性等指标,符合国际国家《绿色产品评价标准》。 目前,中安质环已顺利通过国家认证认可监督管理委员会(CNCA)审批,获得了多项绿色产品认证资质,包括:绿色产品(认证活动一):人造板和木质地板、家具、建筑玻璃、卫生陶瓷、陶瓷砖(板)、涂料、防水与密封材料;
绿色产品(认证活动一)对企业而言具有重要的战略意义,体现在内部管理优化和外部价值提升两大维度。具体如下:
一、企业内部维度
1. 驱动技术升级与创新
认证倒逼企业改进生产工艺,例如采用清洁能源、减少有毒物质使用,推动低碳技术研发。
通过绿色设计优化产品结构(如模块化设计延长产品寿命),降低全生命周期环境成本。
2. 优化成本结构与效率
减少能源和原材料消耗,降低长期生产成本(如节能设备降低电费支出)。
通过循环经济模式(如废料再利用)创造额外收益,提升资源利用效率。
3. 增强风险管理能力
规避环保政策处罚风险(如“双碳”目标下的碳排放限制)。
提前应对未来可能加严的环保法规(如欧盟碳关税CBAM),降低合规成本。
4. 塑造绿色企业文化
认证过程强化员工环保意识,提升企业社会责任认同感。
吸引重视可持续发展的人才,增强团队凝聚力。
二、企业外部维度
1. 抢占市场先机
消费者需求:满足绿色消费浪潮(全球73%消费者愿为可持续产品溢价)。
渠道准入:进入高端商超(如Whole Foods)、政府采购目录(政府优先采购绿色产品)。
国际贸易:突破欧盟“绿色壁垒”(如REACH法规),拓展海外市场。
2. 提升品牌溢价与竞争力
绿色认证标志增强消费者信任,支撑产品溢价(溢价可达10%-30%)。
3. 差异化竞争
在同类产品中凸显环保优势,例如新能源汽车的“零排放”认证。
4. 获取政策与资本支持
享受税收减免、财政补贴(如绿色制造专项资金)。
吸引ESG投资者关注,降低融资成本(绿色债券利率低于普通债券)。
5. 重构产业链生态位
推动上下游协同:要求供应商提供环保原材料,形成绿色供应链联盟。
参与行业标准制定,掌握绿色话语权(如主导制定细分领域绿色认证标准)。
6. 应对全球气候治理压力
通过认证量化碳足迹,响应“碳中和”承诺,避免被国际供应链淘汰。
满足跨国企业供应链审核要求(如苹果公司要求供应商100%使用可再生电力)。
绿色产品认证不仅是环保合规工具,更是企业重构核心竞争力的战略杠杆,对内:推动技术革命与组织变革,实现降本增效;对外:抢占绿色经济制高点,重塑产业生态规则。在“双碳”目标与全球绿色贸易壁垒升级的背景下,绿色认证已成为企业生存与发展的“必修课”。
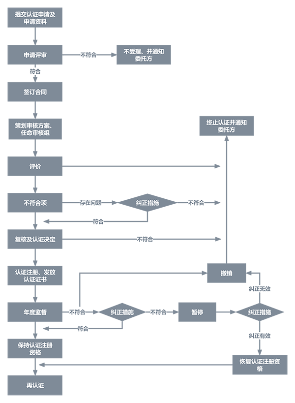
提出认证申请时,认证委托人应具备以下条件:
a)取得法人资格(或其组成部分);
